AKI-H8/3052F自作マザーボード  
2010/02/11

ここでは、AKI-H8/3052Fマイコンボードを搭載するための小型マザーボードを自作したのでご紹介します。秋月純正のマザーボードは学習用途が中心のマザーボードという色が強く、少しサイズが大きすぎでした。今回製作したマザーボードはCPUの主要な機能やポートを外部に取り出すための簡単な基板ですが、AKI-H8/5052Fマイコンボードよりもひと回り大きいだけなので、ターゲットへの組み込みがしやすくなります。このマザーボードは2001年10月にAKI-H8/3048Fマイコンボード用に製作したものですが、今回はAKI-H8/3052Fマイコンボード用としてDC+5V単一電源仕様に改造したものです。

1.AKI-H8/3052Fマザーボードの外観

下の写真が製作した小型マザーボードです。まんなかに乗っているのがAKI-H8/3052Fマイコンボードです。AKI-H8/3052Fよりひと回り大きなユニバーサル基板(サンハヤト293)を使い、周辺にスイッチやコネクタ類を並べています。各ポート類は個別に10ピンのコネクタに分けてみました。スペースの関係上コネクタに出せなかったポートもありますが、主要な部分はだいたいサポートしています。

  [1] 電源回路
[2] フラッシュ書込みモード回路
[3] シリアル通信ポート
[4] IRQ入力ポート
[5] NMI入力ポート
[6] Port2入力ディップスイッチ
[7] Port1LED
[8] A/D変換入力ポート
[9] PIOポート

以下がAKI-H8/3052Fマイコンボードを搭載していない写真と半田面の写真です。  


2.AKI-H8/3052Fマザーボードの回路

回路といっても新たな回路はひとつもなく、AKI-H8/3052F 秋月開発キットのページでご紹介しているものと同じ電源回路と書込み回路を持ち、動作を設定するためのディップスイッチと簡単なモニタ用の8BITのLEDも、開発キット側につけてあった回路と一緒です。あとは各ポートを10ピンのコネクタに立ち上げているだけです。 しかし、せっかくなのでAKI-H8/3048F用からAKI-H8/3052F用の単一電源仕様に改造した箇所も含めてご紹介しておきましょう。



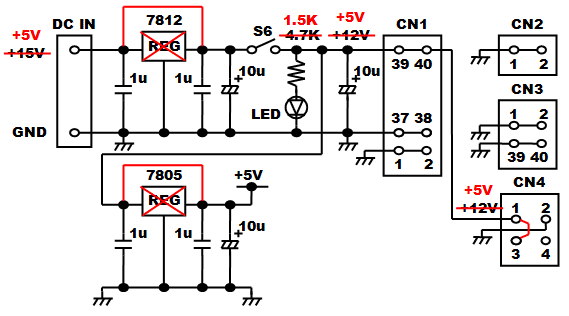
2−1.電源回路


AKI-H8/3048F用の場合にはDC+15V程度を外部から供給して、プログラム書き込み用のDC+12Vと、回路動作用のDC+5Vの2電源を作っていました。AKI-H8マイコンボード上にも7805三端子レギュレータが実装されていてDC+5Vが作られますが電力容量が少ないため、周辺に外付けする回路を動作させるためのDC+5Vを上記の7805三端子レギュレータに担当させようとしたものです。

今回、AKI-H8/3052Fマイコンボードはプログラムの書込みも実行も含めてDC+5Vの単一電源仕様になったため、外部から安定したDC+5V電源を直接供給することにしました。しがたって、7812と7805の各三端子レギュレータは不要となるため取り外してジャンパーし、電源供給状態を示すLEDの抵抗値も小さくしています。CN4-1番端子にDC+5V電源が接続される形となりますが、AKI-H8/3052Fマイコンボード上では7805三端子レギュータの入力に接続されています。7805三端子レギュレータの入力にDC+5Vを接続しても安定したDC+5Vは出力されませんので、7805三端子レギュレータの出力が接続されているCN4-3番端子とジャンパーすることで、AKI-H8/3052Fマイコンボード内に安定したDC+5V電源が供給されるようにしています。

  【注意】

上図のようにAKI-H8/3052Fマイコンボードに対して直接DC+5Vを供給する場合、マイコンボード上のレギュレータのDC+5V出力端子を浮かせて使用して下さい。上記でも説明している通り、マイコンボード上に実装されているレギュレータに出番はありませんが、外部からのDC+5Vラインと接続されていると、外部電源の負荷になったり安定動作に悪影響を与える恐れがあるためです。 端子を切ってしまう必要はありませんが、ハンダを溶かして軽く浮かせてあげることをお奨めします。
 



2−2.プログラム書き込みモード回路


秋月純正開発キットの回路をベースとし、MD2端子への信号ロジックをインバータで逆にしています。もともとがDC+12Vを電源として書き込みモード信号を生成するための回路構成なので、わざわざトランジスタを使ったりして少し煩雑な回路になっています。また、電源ON後の書き込みモード移行へのタイミングを生成するために抵抗とコンデンサによる時定数を使っていますが、H8/3052Fマイコンチップのハードウェアマニュアルを見ると、どうも厳密には仕様通りになっていないように思われます。

また、上記回路図の青線で書かれている部分がAKI-H8/3052Fマイコンボード用のリセット回路ですが、実はAKI-H8/3052Fマイコンボード上にはもともと専用ICを使ったリセット回路が実装されています。なのでこの青線部分の回路が無くても正常に動作します。例えば外部に電源リセットが必要なデバイスを設けたい場合でも、CN4-10番端子から外部に対してリセット信号が取り出せます。

もろもろ見直すと上記のような面倒な回路は要らず、下記のような単純な回路だけでも動作します。スイッチが上向きの状態が書き込みモードで、下向きの状態がプログラムの実行モードです。

左側の回路は2連のスイッチ(Make/Brake接点あり)を使って書き込みモード信号を作っている回路です。電源ON時の書き込みモード移行へのタイミング生成を行っていません。H8/3052Fハードウェアマニュアル上では「
電源投入時の不安定な状態のときにFlashメモリの内容が破壊される危険がある」といった主旨の注意があり確かにお勧めはできません。あくまでホビー用途に限定してお使い下さい。なお、秋月電子通商から発売されているAKI-H8/3052F USB開発ボードの回路はこれを採用しています。この回路ではプログラム実行モード時のMD2端子がオープン状態になっていますが、AKI-H8/3052Fマイコンボード上でプルアップされているため問題ありません。

右側の回路は2連スイッチが入手できない場合にインバータを使って同じ機能を実現している例です。インバータにはオープンコレクタのトランジスタアレイを想定しています。




2−3.シリアル通信ポート


大きなDsubコネクタを使うとスペースがもったいないので、小さな基板用3ピンコネクタを使用しますSCI-1はプログラム書込み用として絶対必要となります。パソコンのシリアルポートと接続するには、以下のような通信ケーブルを製作する必要があります。左がDsub25ピンの場合で、右がDsub9ピンの場合の配線になります。ケーブルの長さはせいぜい2〜3m程度までが無難です。




2−4.IRQ入力ポート


IRQはIRQ5までありますが、コネクタの関係からIRQ3まで立ち上げています。外部からの割り込みを受け付けるためのポートです。IRQはPIOのPort8共用になっています。回路上でプルアップしています。



2−5.NMI入力ポート



最も優先度の高い割り込み処理を発生させるためのポートです。今回のようにスイッチを付けておくと、モニタデバッカで動作させるためのアボート(中断)スイッチとして利用できます。

モニタデバッガのアボートを安定して実行するために簡易的なチャタリング除去を追加しました。チャタリングとはスイッチがON/OFFする時に、接点面の微細な凹凸やバウンドによって10ms程度以上の期間に渡って細かなON/OFFが繰り返されてから安定する現象を言います。高速なON/OFFを検知してしまうマイコンなどの電子回路では、本来望まないON/OFFの繰り返しとして認識されてしまいます。これを回避するため、ヒステリシス特性を持つシュミットトリガのインバータ74LS14と抵抗、コンデンサによって、チャタリングを除去します。
※本来はコンデンサからの放電時間を設定する抵抗をNMIスイッチとの間に挟みますが、今回手持ちの定数の抵抗では74LS14の入力がLOWに落ちきらなかったため削除し、NMIスイッチによって直接コンデンサの両端がGNDに落ちる回路としました。(2010/04/28追記)




2−6.Port2入力ディップスイッチ


マザーボード上には、色々な動作の設定をさせるためにディップスイッチを付けておくと便利です。今回もPort2をディップスイッチに立ち上げておきます。回路上プルアップしていないため、プログラム上でPort2のPCR(プルアップコントロールレジスタ)の設定が必要です。



2−7.Port1 8BIT LED


マザーボード上には、簡単に動作状態を表示させることができるLEDを設けておくと、動作の監視やデバッグ時などにとても便利です。今回はLEDを直接ドライブすることができるPort1から、抵抗を経由して直接LEDを駆動します。しがたって、プログラム上から「1」を設定すると点灯し、「0」を設定すると消灯します。



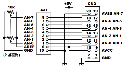
2−8.A/D変換入力ポート


A/D変換入力は、ポテンショメータ(ボリューム可変抵抗器)やセンサなどのアナログ値を取り込む場合に使用します。AREF/ACCなどは、本当は外部に出して自由に電圧設定できるようにするのが良いかもしれませんが、今回はDC+5Vに固定しています。例えば外部にポテンショメータをつなげる場合は、上記の外部回路事例のように接続することによって、角度(ボリュームの位置)の検出ができます。なお、A/D変換入力ポートは、PIOのPort7と共用になっています。



2−9.PIOポート


事例としてPortAの接続を例にご紹介します。0〜7の各ポートをコネクタに立ち上げているだけですが、同じコネクタにはGNDの他にDC+5V電源も一緒に立ち上げてあります。こうすることによって、マザーボードに接続する外部回路に対して、信号線と同時に電源の供給も行うことができます。今回のマザーボードでは以下のPIOポートもコネクタに立ち上げていますので、端子兼用の機能はそのまま利用することができます。
Port3
Port4
Port6 (ただし0〜6BIT)
PortA
PortB



3.立ち上げている端子の一覧

最後に、マザーボード上に立ち上げているAKI-H8/3052Fマイコンボードの端子を一覧で記載します。緑色の端子が立ち上げているもので、灰色の端子が未使用のものです。

CN1(コネクタ1)

No.

ピンファンクション

No.

ピンファンクション
1 GND 2 GND
3 P8-0/RFSH/IRQ0 4 P8-1/CS-3/IRQ1
5 P8-2/CS2/IRQ2 6 P8-3/CS-1/IRQ3
7 P8-4/CS0 8 PA-0/TP-0/TEND0/TCLK-A
9 PA-1/TP-1/TEND1/TCLK-B 10 PA-2/TP-2/TIOCA-0/TCLK-C
11 PA-3/TP-3/TIOCB-0/TCLK-D 12 PA-4/TP-4/TIOCA-1/A23/CS-6
13 PA-5/TP-5/TIOCB-1/A22/CS-5 14 PA-6/TP-6/TIOCA-2/A21/CS-4
15 PA-7/TP-7/TIOCB-2/A20 16 PB-0/TIOCA-3/TP-8
17 PB-1/TIOCB-3/TP-9 18 PB-2/TIOCA-4/TP-10
19 PB-3/TIOCB-4/TP-11 20 PB-4/TOCXA-4/TP-12
21 PB-5/TOCXB-4/TP-13 22 PB-6/DREQ-0/TP-14/CS-7
23 PB-7/DREQ-1/TP-15/ADTRG 24 FWE (CN4-8で立ち上げ)
25 P9-0/TxD0 (ドライバ前) 26 P9-1/TxD1 (ドライバ前)
27 P9-2/RxD0 (ドライバ前) 28 P9-3/RxD1 (ドライバ前)
29 P9-4/IRQ4/SCK0 30 P9-5/IRQ5/SCK1
31 P4-0/D0 32 P4-1/D1
33 P4-2/D2 34 P4-3/D3
35 +5V OUT 36 +5V OUT
37 GND 38 GND
39 +12V IN 40 +12V IN

 CN2(コネクタ2)

No. ピンファンクション No. ピンファンクション
1 GND 2 GND
3 STBY 4 RES (CN4-10で立ち上げ)
5 NMI 6 P6-3/AS
7 P6-4/RD 8 P6-5/HWR
9 P6-6/LWR 10 A-VCC
11 A-REF 12 P7-0/AN-0
13 P7-1/AN-1 14 P7-2/AN-2
15 P7-3/AN-3 16 P7-4/AN-4
17 P7-5/AN-5 18 P7-6/AN-6/DA-0
19 P7-7/AN-7/DA-1 20 A-VSS

CN3(コネクタ3)

No. ピンファンクション No. ピンファンクション
1 GND 2 GND
3 P4-4/D4 4 P4-5/D5
5 P4-6/D6 6 P4-7/D7
7 P3-0/D8 8 P3-1/D9
9 P3-2/D10 10 P3-3/D11
11 P3-4/D12 12 P3-5/D13
13 P3-6/D14 14 P3-7/D15
15 P1-0/A0 16 P1-1/A1
17 P1-2/A2 18 P1-3/A3
19 P1-4/A4 20 P1-5/A5
21 P1-6/A6 22 P1-7/A7
23 P2-0/A8 24 P2-1/A9
25 P2-2/A10 26 P2-3/A11
27 P2-4/A12 28 P2-5/A13
29 P2-6/A14 30 P2-7/A15
31 P5-0/A16 32 P5-1/A17
33 P5-2/A18 34 P5-3/A19
35 P6-0/WAIT 36 P6-1/BREQ
37 P6-2/BACK 38 CK
39 GND 40 GND

CN4(コネクタ4)

No. ピンファンクション No. ピンファンクション
1 +12V IN 2 GND
3 +5V OUT 4 RxD1 (ドライバ経由)
5 RxD0 (ドライバ経由) 6 TxD1 (ドライバ経由)
7 RxD1 (ドライバ経由) 8 FWE
9 MD2 10 RES


今回ご紹介したマザーボードは、汎用的な開発環境を作ることを目的としています。AKI-H8/3052Fマイコンボードの機能を外部に取り出すためにコネクタに立ち上げただけなので、色々と動作させるためには用途に合わせて外部回路を組む必要があります。なお、外部回路のユニバーサル基板も今回のマザーボードと同じものを利用すれば、スペーサによって2階建て、3階建てに重なることができて、収まりもよくなります。

先頭に戻る

 

【表紙に戻る】