101.EAGLEによる両面基板のパターン設計


2003/09/16 【電子回路編TOPに戻る】

 

今回は、無料基板設計ツールEAGLEを使った、両面基板のパターン設計についてご紹介しましょう。EAGLEでは、あらかじめ電子部品をシンボルとして登録しておき、それらを貼り付けながら回路設計を行い、自動パターン作成機能を使って実際のプリント基板イメージを作り上げます。パターンの細かな修正などは手動で行うことができるので、こだわりのある人も、ある程度納得の行くパターン作りができるのではないかと思います。

力弥にとってのEAGLEの教科書は、井上誠一さんの「趣味の電子工作」です。ここでEAGLEを知り、使い方を勉強しました。また最近のトランジスタ技術でもEAGLEを使ったパターン設計の講座記事が載っていました。

EAGLEの具体的な使い方については、それらの情報源を見て頂ければ十分です。ここでは基本的な操作方法をマスターして頂いたことを前提として、1枚の基板を作ろうと思い立ってから実際のパターン設計が完了するまでの流れについてご紹介します。一度経験してみて、重要だと思った点や気をつけておきたい点などについて触れて見ますので、「これからやって見ようかな」と思う方の参考になればと思います。


101−1.準備するもの

 

最終的に基板パターンを透明フィルムにプリントアウトし、感光基板に焼き付けることを目的とします。ここではプリントアウトまでの手順をご紹介しますので、以下のものが必要になります。

 

 1.パソコン(Windows , Linux)

 2.インクジェットプリンタ

 3.インクジェット印刷用透明フィルム

 4.EAGLE(最新版)

 

インクジェット印刷用透明フィルムとしては、感光基板のアートワーク用として「A4版インクジェットフィルム」(Sunhayato製 3枚入り、実売1400円位)を準備しました。インクジェットプリンタは、普通の透明フィルムにはうまく定着せずに触ると流れてしまう等、印刷できませんが、インクジェット用とされる透明フィルムならきちんと定着して、しっかり印刷できます。

EAGLE最新版の入手とインストールについては井上誠一さんの「趣味の電子工作」を参照して下さい。力弥が利用しているバージョンは4.09r2ですが、現在公開されているのは4.11eです。以下の紹介記事は4.09r2の動作に基づきます。

【先頭に戻る】


101−2.EAGLEでのパターン設計の流れ

 

では、EAGLEを使ったパターン設計までの流れと、実際にすることについてご紹介して行きましょう。ここでは力弥自身が始めて作ったステッピングモータのコントローラ基板を実例としています。

結構地道な作業が続きますが、環境が整って一度経験してしまえば、2度目からスムーズに作業が進むことでしょう。始めは根気が必要かもしれませんが、がんばってみましょう。(^^

以下の順で概要をご紹介します。

 

■1.既存のライブラリを絞り込む

■2.自分だけのライブラリ作り

■3.Schematicで回路図の作成

■4.基板上への部品配置

■5.パターンの自動作成

■6.パターンの手直し

■7.パターンの配線チェック

■8.パターンの印刷


■1.既存のライブラリを絞り込む

EAGLEでは回路図を作成して行くときに、ライブラリから欲しい部品のシンボルを選んで貼り付けて行くという手法を取ります。そして、EAGLEにはあらかじめ沢山のライブラリに沢山の部品がシンボルとして登録されています。ライブラリ自体はメーカーごとやカテゴリごとに分類されていて比較的分かりやすいのですが、あまりにも種類が多すぎて、返って選択する時の作業性を悪くしています。そこで、明らかに利用しないと分かっているライブラリをあらかじめ非表示にしておくことで、作業性を向上させることができます。

ちなみにConrtol PanelLibrariesをクリックして、中身を覗いて見て下さい。拡張子がlbrとなっているファイルがそれぞれカテゴリ分けされたライブラリファイルですが、その数は170個程度もあります。そして、それぞれのライブラリファイルには、いくつもの部品がシンボルとして登録されています。

どこにどんな部品が隠れているのか、探してみるのも良いのですが、99%は当面使わないライブラリといえるでしょう。

回路図を作成するSchematicウインドウ上での「ADDボタン」をクリックすると、左のシンボル選択用のADDウインドウが開きます。

左側の窓には、上のLibrariesに表示されるものと同じ数のライブラリファイルが表示され、そこからひとつの部品を選択しますが、数が多すぎるために結構煩わしい作業になってしまいます。

そんなときは、明らかに使わないと思われるライブラリを非表示にしてしまいましょう。ウインドウの下側にある「Drop」ボタンがそれです。不要なライブラリファイルをハイライト表示させておき、Dropボタンを押すとリストから消しておくことができます。

ライブラリの非表示設定は、Conrtol PanelLibrariesからも可能です。ライブラリ名のちょっと右側に緑の印が付いていますが、それをクリックすると灰色の小さな印に変化します。

この、小さな印になっているライブラリは、上のADDウインドウ上には表示されません。逆に、ADDウインドウ上に復活させたい場合は、もう一度クリックして緑の印にすればOKです。

ADDウインドウ上でDropボタンを押してしまっても、非表示になるだけでライブラリファイル自体が削除される訳ではないので、安心して下さい。

 

【先頭に戻る】


■2.自分だけのライブラリ作り

EAGLEには。上記のように使い切れないほどのライブラリが準備されていますが、必ずしも使いたい部品が登録されているとは限りませんし、回路図を描く上でどうしてもなじまないシンボルがあったりもします。

例えば、今回力弥が作りたいステッピングモータのコントローラICは登録されていませんし、標準で準備されている抵抗のシンボルは以下左側のような感じで、力弥的には間延びした感じでなじまないものでした。そこで、右側のように新たに作ったりして、少しずつ自分だけのライブラリに登録しています。

標準で準備されているライブラリを有効に活用することは、効率的に作業を進める上で重要ですが、同様に使い易い自分だけのライブラリを少しずつ育てて行くことも、今後の作業のし易さに直結することになります。自分好みの回路図を書いたり、新しい部品を使って行く上ではシンボルの作成とライブラリ登録の作業は必須です。

ひとつの部品をライブラリに登録するには、以下の3種類の情報が必要で、作成するときにそれぞれ以下の点について注意しましょう。

情 報 説 明 ワンポイント

1.Symbol

Schematicウインドウ上に回路図として貼り付けて行く部品で、部品名称(NAME)や抵抗値など数値(VALUE)、そしてNETで部品間を接続するための端子情報なども含みます。

Gridに合わせて描く。

サイズは0.1inchのマス目。左図では灰色のマス目が0.1inchです。抵抗のギザギザなどはもっと細かいGridに設定して自由に描いてOKですが、部品間を接続する端子に相当部分は、0.1inchGridに合わせておきましょう。のボタンで設定できます。

Schematicに配置してからNETで配線していくときに、Gridに合っていないとキチンと接続が認識されない場合があります。

2.Packege

実際の部品の外装(パッケージ)情報です。基板に実装する上での端子の位置や穴あけの大きさなど、基板パターンに直接影響する情報です。

穴あけ径とパッドの大きさに注意。

Drill(穴あけ径)とDiameter(パッド径)の設定に注意しましょう。左図の緑色部分の内径と外径のことです。実際に利用したいドリル径に合わせて、通常のリード部品ならDrill値は1mm(0.04inch)に合わせます。Diameter値は標準でautoになっていますが、小さめで実際の基板製作の時に難しくなるので、少し大きめなパッド径になるように、値を設定しましょう。(例Drill0.04inchに対して0.07inch程度)

3.Device

SymbolPackegeを結びつける情報です。シンボル上の各端子とパッケージ上での端子を関連付けしています。これによって、回路図で描いた回路から、基板パターンを起こすことが可能となります。

■特に注意点はありませんが...

Device情報の設定では、シンボルとパッケージのお互いの端子を1対1に関連付けしてゆく操作が主で、特に注意しなければならないことはありません。

ただし、複数のパッケージに対して、ひとつのシンボルを共通に使ってライブラリを作って行くVariantという手法や、複数のシンボルをひとつのパッケージに関連付けする手法など、憶えておきたい使い方が色々あります。

部品を回路図に貼り付けたときに、自動的に「R1」とか「C1」などと部品番号を振ってくれるのも、このDevice情報でPrefixを設定することによって行っています。

 

 

一度登録して、実際にSchematic上で部品として貼り付けたシンボルでも、後から修正することが可能です。

例えば、シンボルやパッケージを修正して書き直した時、既に回路図上に貼り付けてあるシンボルに、その修正内容を反映させたい場合には以下のようにします。

1.Control PanelLibraries上から、修正したライブラリを右クリックします。

2.ポップアップメニューで「Update」を実行します。

これで、すでに張り付いているシンボルが最新版に更新されます。

■ちなみに、Device設定されているシンボルはPinの情報が編集できず、同様にパッケージではPadの情報が編集できません。これらを修正するためには、Device設定を解除してあげる必要があります。

 

自分で作ったライブラリは、標準のライブラリとは別のフォルダに保存したほうが管理し易いと思います。力弥の場合はmy_lbrというフォルダを作って保存しています。地道な作業になりますが自分で作ったライブラリが増えるごとに、次の作業がし易くなって行きます。じっくり育てて行きましょう。

【先頭に戻る】


■3.Schematicで回路図の作成

さて、使いたい部品のライブラリ登録が終わったら、いよいよ回路図の作成です。

シンボルのライブラリ登録さえ済んでいれば、実際に回路図入力を行うことはそれほど大変ではありません。

Schematicウインドウ上にシンボルを選択して貼り付け、NETで部品同士の配線を行って行くだけです。

ここでもGridの設定があり、標準で0.1inchになっています。力弥は0.05inchの設定で使っています。このGrid設定によっては、作ったシンボルがうまくNETで配線されない場合がありますので、注意して下さい。

Gridのボタンで設定できます。

その他、具体的な操作方法やテクニックについては、井上誠一さんの「趣味の電子工作」でしっかりお勉強して下さい。

 

 

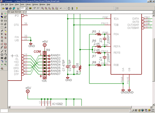
で、左の図が完成した回路図です。

ここでは形だけこんな雰囲気よ、という程度に見てください。実際の回路に関する記事は別の機会にさせて頂きます。

完成した回路図は、しっかりとチェックを行ってください。全てはこの回路図が元になりますので、ここで間違いがあれば最終的に完成する基板も正常に動作しません。

特に部品の端子同士がきちんとNET情報で繋がれているかもチェックします。Showボタンでチェックモードに入り、チェックしたい配線をダブルクリックすると、接続が認識されている配線と端子名がハイライト表示されるので簡単です。

左の図は分かりづらいのですが、DC5Vのラインをチェックしているところです。

【先頭に戻る】


■4.基板上への部品配置

回路図が完成したら、基板上に部品を配置して行きましょう。Schematicウインドウの上側にあるBoardボタンを実行します。一度確認のBOXが開き、OKとすると下のような画面が現れます。

この画面が基板実装と配線パターンを編集するためのBoardウインドウです。

画面右下にある四角が標準の基板サイズで、大きさは後から修正できます。ただし、EAGLEの無料版は100mm x 80mmまでの大きさに限定されているため、それ以上の大きさには出来ません。

画面左側に散らばっているのが、回路図で利用されている部品類です。全然脈絡のない位置に置かれているので、これを基板の四角の中に移動させて行きます。

移動はMoveボタンを押してから、動かしたい部品をクリックすると移動モードに入ります。移動中に右クリックをすると部品が回転しますので、好きな向きに調整しながら、少しだけ配線のし易さなども考えて置いてゆきましょう。

左の図が、とりあえず四角の中に詰め込んで見た様子です。四角の中に詰め込むと、画面を拡大して見られるため、個々の部品番号などもしっかり分かり、部品配置の検討がし易くなります。

また、標準で準備される四角が少し大きすぎることも分かります。部品を再配置しながらギュっと密集させ、基板サイズも小さく修正しましょう。

部品を再配置する時には、配線が最も効率良くできるように考えながら行います。ちょうどユニバーサル基板を使って基板を作る場合をイメージしながら配置します。

配線が最短となるように、交差しないように、部品同士が近づき過ぎないように、逆に無駄なスペースが出来ないように...

今まで行ってきたユニバーサル基板を使った手作り基板の経験が役に立ちます。

 

で、整理しつつ再配置したのが、この図です。

再配置するにあたっては、以下の点に考慮しています。

1.表面実装部品はハンダ面(裏側)に実装する。

普通のリード部品は手前側の部品面から挿して、裏側のハンダ面でハンダ付けします。表面実装部品は部品を実装する面でハンダ付けするので、周辺の部品と接続する場合にはハンダ面に実装するのが有利です。ハンダ面に実装したい場合は、Mirrorボタンで部品を裏返しにします。それだけでハンダ面実装として認識してくれます。(IC1の周囲が青くなっているのが証拠です)

2.Ripupボタンで配線整理

部品配置を変えると、黄色いNET配線も引き伸ばされてグチャグチャになりますが、Ripupボタンを押してからNET配線をダブルクリックすると、接続情報を保ったまま最も効率よい配線に書き直してくれるので、整理し易くなります。

【先頭に戻る】


■5.パターンの自動作成

部品配置が大体固まったら、プリント基板のパターンを自動作成させてみましょう。しかしその前に、DRCボタンを押して、基板パターンを生成するときのデザインルールを確認して見ましょう。慣れてくると色々と設定値を変更したりするのでしょうが、ひとまずは標準設定のまま行きます。DRCウインドウを閉じて、autoボタンを押してみます。

autoボタンを押すと、先ず左のような窓が開きます。色々と謎が多い窓なのですが、標準で50に設定されているRouting Gridの設定値を5くらいにして、OKボタンを押して見ます。

すると、先ほどまでただの黄色い直線のNET配線だった部分が、の基板パターンに書き直されて、思考錯誤しながら最適な配線パターンを作り上げて行く過程が表示されます。

Routing Gridの値が50のままだと、グリッドが荒くて配線パターンが生成しきれない場合がありますが、5程度まで小さくすると大丈夫な場合が増えます。ただし、処理時間は余計に掛かるようです。

部品配置と配線具合に問題がなければ、「Autorouter:100.0% finished」とメッセージが現れ、100%配線完了したことが報告されます。

配線パターンに無理が生じてダメな部分が残ると、100.0%になりません。その場合は部品配置や配線取り回しを手動で修正します。

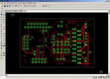
左の図が、autoボタンを実行した後のBoardウインドウ画面です。今回はたまたま一発で「Autorouter:100.0% finished」のメッセージ(画面左下)が表示されました。優秀優秀(^^; 

こうなるとプリント基板っぽく見えてきますね。赤い線が部品面側で、青い線がハンダ面側の配線を示しています。

ところどころに小さな緑のによって赤い線から青い線に切り替わっている部分があります。これがいわゆるViaで、基板の裏と表を繋ぐためのスルーホールを示しています。

さて、ここまでくればプリント基板のパターン設計も終わり、透明フィルムに印刷して実際の基板製作に入れる! と思うと大間違いです。

実はここからが厳しく楽しい手直しとチェックの作業が始まります。

 

【先頭に戻る】


■6.パターンの手直し

Autorouterで自動生成された基板パターンは、色々な点で不十分な個所があります。以下に気が付いた手直し個所をご紹介しましょう。

なお、パターンの手直しはRipupボタンで修正したいパターンだけを黄色いNET配線に戻してから、Routeボタンでパターンを引き直します。パターンを引き直す際、Boardウインドウ左上の右記プルダウンメニューで、部品面にパターンを引くか、ハンダ面にパターンを引くかを選択できます。また、線の太さやパッドの形、ドリル径の大きさなど、属性を修正したい場合にはChangeボタンを利用します。

1.パスコンの配線パターン

パスコンは、ICの電源ラインから最短で配線されなければ意味がありませんが、Autorouterで作られたパターンは、ほとんどがICの電源ラインまで遠回りしています。ここは手動でパターンの引き直しを行いましょう。

2.出来るだけハンダ面の配線にする

普通の部品は部品面から挿してハンダ面でハンダ付けします。なので、そのような部品はハンダ面に配線パターンを作っておかないと、わざわざスルーホール加工をしなければならなくなります。片面のパターンだけで済む部分は、できるだけハンダ面(青い線)の配線に修正しましょう。

3.配線幅を修正する

実は、信号線や電源線などの配線幅の指定は、DRCボタンによりデザインルールで設定できます。しかし、ここでは全て標準のままとしたため、電源線も細いままのパターンとなっています。回路図をにらめながら、プラス電源、GND線、そしてモータなどを駆動する部分の配線などは、なるべく太く修正しましょう。

4.パターン間の間隔を修正する

パターン間の間隔もDRCボタンによりデザインルールで設定できますが、生成されたパターンを見直して見ると、意外と接近しすぎていると感じる部分があります。実際の基板製作は手作りなので、それほど精度の高いものは作れないと考え、できる限りの不安要素は取り除いておくべきでしょう。左図はQFPパッケージのLSI端子の拡大ですが、少し隣の端子に近づいています。これも手動で端子の真中に直しましょう。

5.Viaの径と位置修正

Viaのドリル径は、標準だと0.024inchで約0.6mmになっていますが、通常基板工作用に入手できる半月形ドリルはせいぜい0.8mm1.0mmの2種類です。1.0mmは部品挿入用に利用するとして、ここではViaの径を0.8mm(0.032inch)に修正しておく必要があります。また、Viaの位置が他のパターンなどに近づきすぎていると、実際に穴あけやハンダ付けを行うときに苦労します。なるべく他から離して配置しましょう。例えば左図の事例のようにお互いに近づいたままだと、もう自作は無理と思っておいてください。

6.Viaを使ったジャンパー配線

配線を迂回させずに最短で取り回ししたい場合、ユニバーサル基板ならジャンパー線で済んでしまいますが、基板パターンだとなかなかそうも行きません。しかし、そこは両面基板の便利なところで、表面と裏面を行き来することでジャンパーと同じことができます。Routeボタンでパターンを引き直しながら、途中で基板の表面から裏面裏面から表面に指定を変えることで、勝手にViaが現れてスルーホールとして認識してくれます。

7.テスト用の端子を設ける

すみません。これは本来、回路図の段階から入れておくべきものなのですが、ここでは後から思いついてテスト用の端子を追加しました。最低限GND用の端子は必須です。その他、基板の動作をチェックする上で必要そうな部分には、テスト用の端子を追加しておくことをお薦めします。

8.シルク代わりの文字を入れる

通常業者さんが作るプリント基板には、部品番号や実装位置を示すガイドなどが印刷されますが、それをシルク印刷と言います。ちょうどBoard画面上の白い文字や線がそれに相当します。しかし、私たちレベルの普通の自作派はそこまでできません。そこで、せめて部品番号や基板名称などの文字を、エッチングで銅箔によって残すように、部品面の配線パターンと同じレイヤに書き込んでおきます。

9.位置決めのガイドを入れる

基板の外側、対角上の2点に、Holeボタンを使ってマークを打っておきます。これは、透明フィルムにパターンを印刷した後、表面用と裏面用のフィルムの位置合わせを行うためのものです。そういえば、基板自体を固定させるための四隅の穴なども必要でしたが、今回は明けませんでした...(^^;;;

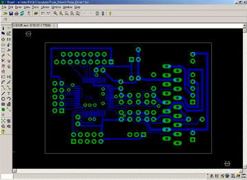
さて、上記のような点に注意しながらじっくりと作りこんでみたBoardウインドウのパターン図が左の図です。

細かなところは大きく拡大しながら見て、グリッドの設定なども細かくしながら修正を加えました。

基板を自作する場合には、さほどの精度が望めないことをあらかじめ認識しておき、無理のないパターンにしておくことが大切です。

1.ドリルの穴あけは中心からずれる。

2.近づきすぎたパターンは接触する。

3.細すぎるパターンは溶けてなくなる。

4.表/裏はちょっとずつずれている。

5.スルーホールは表裏で導通しない。

6.思ったようには作れない!

極論ばかり書いてますが、以上のようなつもりで、余裕のあるパターン作りをお薦めします。

【先頭に戻る】


■7.パターンの配線チェック

さて、最後の詰めですが、色々といじくり回した基板が、もともと予定していた回路図と本当に合っているのか、ここで徹底的にチェックします。ここでのチェックが甘いと、せっかく作った基板が動かずに後で何倍も苦労することになります。少々脅しているように聞こえますが必ずハマリますので、ここでしっかりとチェックしましょう。

チェックにはShowボタンを利用します。Showボタンを押してから、チェックしたい配線をクリックすると、電気的に接続されているパターンが左図のようにハイライト表示されます。これなら配線を追い易いですね。

実際のチェックには、Schematicで描いた回路図を紙にプリントアウトし、回路図の接続とBoardウインドウ上の配線パターンをひとつひとつチェックして、回路図上をマーカーペンなどで消し込んで行きましょう

これで全ての配線がパターン上に間違いなく再現されていれば、OKです。

実際には配線パターンの修正作業と同時に、この配線チェックも行うことになると思います。

しつこいようですが、再度、配線の太さや引き回し状態などもチェックしておきましょう。

 

 

【先頭に戻る】


■8.パターンの印刷

いい加減、もう良いだろう」というくらいのチェックと作りこみをしたら、いよいよ実際の基板製作の前段階として、プリントパターンの印刷を行います。

印刷を行う前に、左の図をご覧下さい。両面基板は紫外線で感光させてパターンを焼き付ける感光基板を想定しています。

裏と表の両面にフィルムを密着させて感光させますが、その時、左の図のように印刷したインク面が基板と密着するようにします

これは、フィルムの厚みから紫外線が漏れ出し、パターンが細くなるのを防ぐためです。

Boardウインドウに表示される基板パターンは、標準では部品面から投射した表示になっています。つまり、半田面の印刷は普通にプリントして良いのですが、部品面の印刷は裏返し(ミラー)に印刷しないと、上図のように印刷面が部品面に密着しなくなります。

では、印刷の手順をご紹介しましょう。

1.半田面の印刷

Displayボタンを押すと、左のような窓が開きます。ここではBoardウインドウに表示させるレイヤを選択することができます。

ここで、2122をクリックして、選択を外して見ましょう。窓は以下のような感じになります。

これでOKを押して確定します。

すると、Boardウインドウのレイアウトは左図のように半田面のプリントパターンだけが残されて表示されます。

 

ここで、Boardウインドウ左上からFile → Print setupを実行すると、左図の窓が開きます。ここで、Blackのチェックボックスにチェックが入った状態であることを確認します。

ちなみに、「Page...」と書かれたボタンを押して見ましょう。次のような窓が開きます。

 

ここでは、パターンの印刷をA4サイズのどこに行うかの設定をします。

縦側(Vertical)位置と、横側(Horizontal)位置の設定が、それぞれ3箇所ずつ行うことができます。

左の例だと、TopRightなので、A4サイズの右上詰めで印刷されることになります。

■ちなみに、右下の「Caption」はチェックを外しておきましょう。ここにチェックマークが入っていると、余計なファイル名称などがA4用紙の一番下に印刷されてしまいます。

さて、ここでは一旦OKを押し、再度、ひとつ前のPrintersetup画面に戻ります。そこで、今度は「Printer...」と書かれたボタンを押して見ましょう。次のような窓が開きます。

ここでは、プリントの品質と用紙の選択を行います。

力弥のプリンタはHppsc2110インクジェットカラープリンタです。

■印刷品質を「高画質」に設定します。

■用紙の種類をOHPフィルム→その他のOHPフィルムに設定します。

これで設定終了です。

インクジェット用の透明フィルムをプリンタに正しくセットし、Boardウインドウ左上のFile→Print...→OKを実行して、印刷して下さい。

 

 

2.部品面の印刷

Displayボタンを押し、今度は162122が選択から外れるように設定します。

これでOKを押して確定します。

すると今度は、Boardウインドウのレイアウトは左図のように部品面のプリントパターンだけが残されて表示されます。

あとは、印刷するだけですが、先ほどの半田面の時とはちょっと設定を変えてみます。

すると今度は、Boardウインドウのレイアウトは左図のように部品面のプリントパターンだけが残されて表示されます。

あとは、印刷するだけですが、先ほどの半田面の時とはちょっと設定を変えてみます。

先ず、Print setup画面で、Blackのほかに、Mirrorにもチェックを入れます。これで、冒頭にご説明したように部品面を反転させて印刷することができます。

 

次にA4サイズの印刷場所を指定しましょう。

先ほど半田面TopRightで右上に印刷しましたが、今度の部品面TopLeftで左上に印刷することにしましょう。

こうしておくと、先ほど半田面を印刷したのと同じ透明フィルムを使って、部品面並べて印刷させることができます。

これで設定終了です。

インクジェット用の透明フィルムをプリンタに正しくセットし、Boardウインドウ左上のFile→Print...→OKを実行して、印刷して下さい。

 

 

 

さて、こうして印刷できたのが、以下のような透明フィルムです。ここまで扱ぎ付けるには、なかなか大変でしたが、まだまだようやく基板作りの入り口に差し掛かった段階です。

【先頭に戻る】


力弥が一番最初にプリント基板を作ったのは確か中学3年生の頃です。エレキギターのエフェクタを自作したくて、買ってきた雑誌に書いてある通りにパターンをレジストシールなどを使って書き、日なたでエッチングして作ったりしてました。考えてみるとあれから20年間、自分でプリント基板を自作しようなどと思ったことはありませんでしたが、パソコンによる便利なツールを使って、こんなに簡単(?)に楽しく作業を進めることが出来るようになったなんて、正直驚きです。しかも、今回は表面実装のQFPパッケージにも挑戦していますし、これで成功すれば怖いものなし!です。(^^;;

今回はパターン設計までのお話になりましたが、これから引き続き、実際のプリント基板製作のご紹介もしようと思いますので、お楽しみに。

 

【電子回路編TOPに戻る】


【表紙に戻る】