17.ALTERA ダウンロードケーブルByteBlaster
2004/07/07 【電子回路編TOPに戻る】
前回は、ALTERA社CPLDのEPM7032Sを使ったテストボードをご紹介しましたが、今回はそのCPLDにプログラムをダウンロードするためのツールをご紹介します。ダウンロードケーブルByteBlasterです。
「ダウンロードケーブル」というと両端にコネクタが付いたケーブル?と思うでしょう。ALTERAから発売されている純正品は確かにそう見えますが、私たち自作派が作るものは、汎用ICの74HC244バスバッファと、抵抗器を幾つか組み合わせた基板をつくり、そこからパソコンのパラレルプリンタポートに繋ぐケーブルと、CPLDターゲット基板のJTAGポートに繋ぐケーブルを伸ばします。いろいろなHPや雑誌などで作り方が紹介されていると思いますが、力弥はケーブルから独立した小基板として製作しました。
ちなみに、ByteBlasterのデータシートはここからダウンロードできます。以前力弥がダウンロードした時には、データシートに回路図も載っていたのですが、今は掲載されていない様子です。そして以前はByteBlasterMVでしたが、今はByteBlasterⅡになっています。ということは、これからここでご紹介するのはMVということになりますが、なんら問題ありません。(^^
17−1.基板の外観
下の写真が今回製作した小基板です。基板パターン設計ツールのEAGLEを使って、パターンをおこしてみました。
![]() |
![]() |
![]() |
真ん中のDIP20ピンのICが74HC244です。そして、プルアップ用やダンピング用の抵抗器が幾つか付きます。電源はCPLDのターゲットとなる基板からもらいます。
左下の写真は、ByteBlasterとCPLDのJTAGポートを繋いでいる様子です。ByteBlasterとJTAGポートとは1対1の10ピン角型コネクタ(PSコン10ピン)で繋ぎ、ByteBlasterとパソコンのパラレルプリンタポートとは、右下の10ピン角型とDサブ25ピンオスプラグの変換ケーブルで接続します。
![]() |
![]() |
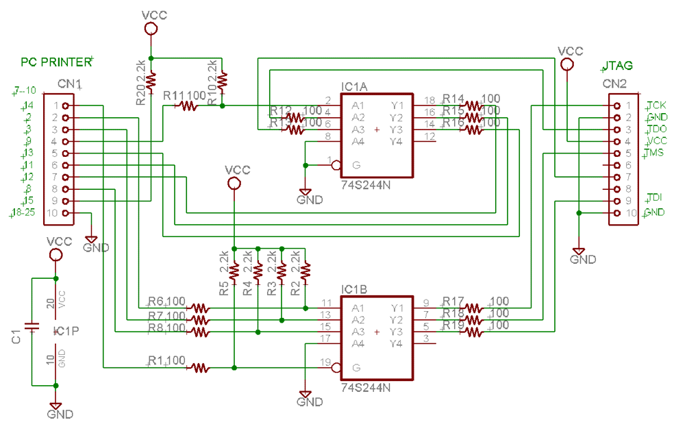
17−2.回路図
以下に、ByteBlasterの回路図を示します。これはEAGLEで作成した回路図です。今回ご紹介しているテスト基板のEAGLE用プロジェクトファイル ByteBlasterを公開しています。
ここをクリックするとダウンロードできます。ByteBlaster.exe (139KB) ファイルは自己解凍形式になっていますので、エクスプローラ上からダブルクリックして、解凍したいフォルダを指定するだけでOKです。

EAGLEを使ったことがない方のために、参考までに基板実装と裏表のパターンもご紹介しましょう。ユニバーサル基板に配線作業をしても、さほど大変なものではありませんよ。(^^
■下の図は、基板を上(部品面)から見た透し図です。

■そして下の図が、部品面側のパターン図です。

■で、下の図が半田面側のパターンを半田面側から見た図です。

17−3.接続ケーブル
今回製作したByteBlaster基板とパソコンのパラレルプリンタポートを接続するための変換ケーブルの接続図を左下に示します。(10cm程度) また、CPLDターゲット基板のJTAGポートに繋ぐためのケーブルは、角型10ピン1対1の圧接フラットケーブルでOKです。(1m程度までOK)
ByteBlasterでは、JTAGポートの角型10pinコネクタのピン配列が規格化されていますので、ピン配列は右下のように数えてください。
![]() |
![]() |
※注意
ここで、堂々とDsub25ピンと角型10ピンの変換ケーブルを「ByteBlasterの変換ケーブル!」などと言ってご紹介していますが、この変換ケーブルはまったくのTekuRoboオリジナルです。前にも言いましたが、ALTERA純正のByteBlasterはDsub25ピンコネクタから直接フラットケーブルが延び、角型10ピンのコネクタが付いています。上記の変換ケーブルは、今回製作したByteBlaster(もどき)基板から直接ケーブルを生やさないための工夫なので、一般的なものではありません。
さて、前回のCPLDテストボードと合わせて今回のダウンロードケーブルが準備できれば、これでALTERA CPLDの勉強をするために必要なハードウエアセットが整いました。 この後は、ハードウエア記述言語の統合開発ツールを準備すれば全ての準備が整います。 統合開発ツールもALTERA社のホームページから無料でダウンロード出来ます。この後、ソフトウエア編でご紹介しますので、諦めずにもう一息がんばりましょう!!(^o^